產品名稱: LPC- 60
產品編號: LPC- 60
60W單組輸出開關電源
特性:
恒電流模式電源供應器
國際通用全範圍交流輸入
能承受300VAC浪湧輸入5秒
保護種類:短路/過電壓
自然風冷
IP67等級全防護型(備註6)
絕緣塑膠外殼
ClassⅡ 電源, 無FG
Class2電源
通過LPS(限功率電源)測試
適合應用於LED相關裝置與電器產品
(如裝飾或廣告照明設備)(備註9)
100%滿載老化測試
低成本,高可靠性
2年保固

型號 |
LPC-60-1050 |
LPC-60-1400 |
LPC-60-1750 |
|
輸出 |
額定電流 |
1050mA |
1400mA |
1750mA |
恒流範圍 |
9 ~ 48V |
9 ~ 42V |
9 ~ 34V |
|
額定功率 |
50.4W |
58.8W |
59.5W |
|
紋波電流 備註2 |
±5% |
|||
電壓精度 |
±5.0% |
|||
電流精度 |
±5.0% |
|||
啟動、上升時間備註5 |
500ms, 120ms / 230VAC 500ms, 120ms / 115VAC(滿載時) |
|||
保持時間(Typ.) |
50ms/230VAC 16ms/115VAC(滿載時) |
|||
輸入 |
電壓範圍 備註3 |
90 ~ 264VAC或127 ~ 370VDC |
||
頻率範圍 |
47 ~ 63Hz |
|||
效率(Typ.) |
87% |
85% |
87% |
|
交流電流(Typ.) |
1.2A/115VAC 0.7A/230VAC |
|||
浪湧電流(Typ.) |
冷開機60A(在50% Ipeak下測試twidth=540μs)/230VAC |
|||
16A斷路器可配置同型號電源供應器之數量 |
于230VAC時, 可配置3台 (B型斷路器) / 6台 (C型斷路器) |
|||
漏電流 |
0.25mA / 240VAC |
|||
保護 |
過電壓 |
50.4 ~ 60V |
44.1 ~ 56.7V |
39.1 ~ 45.9V |
保護類型 : 關閉輸出電壓, TVS二極體鉗位元 |
||||
環境 |
工作溫度 |
-30 ~ +70℃ (請參考"減額曲線") |
||
工作濕度 |
20 ~ 90% RH,無冷凝 |
|||
儲存溫度、濕度 |
-40 ~ +80℃, 10 ~ 95% RH |
|||
溫度係數 |
±0.03%/℃ (0 ~ 50℃) |
|||
耐振動 |
10 ~ 500Hz, 2G 10分鐘/週期, X、Y、Z軸各60分鐘 |
|||
安規和 電磁相容 |
安全規範 |
UL1310, CAN/CSA C22.2 No. 223-M91(僅LPC-60-1750),BIS IS15885(除LPC-60-1750外), EAC TP TC 004, IP67, IEC62368-1, BS EN/EN62368-1認證通過 |
||
耐壓 |
I/P-O/P:3KVAC |
|||
絕緣阻抗 |
I/P-O/P:>100M Ohms/500VDC / 25℃/ 70%RH |
|||
電磁相容發射 |
符合BS EN/EN55032 (CISPR32) Class B, BS EN/EN61000-3-2 Class A, BS EN/EN61000-3-3, EAC TP TC 020 |
|||
電磁相容抗擾度 |
符合BS EN/EN61000-4-2,3,4,5,6,8,11, BS EN/EN55035, 輕工業標準, EAC TP TC 020 |
|||
其它 |
MTBF |
5269.3K hrs min. Telcordia SR-332 (Bellcore) ; 567.2K hrs min. MIL-HDBK-217F (25℃) |
||
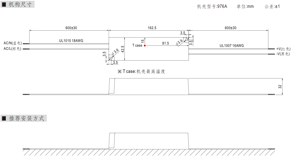
尺寸 |
162.5*42.5*32mm (L*W*H) |
|||
包裝 |
0.4Kg; 32pcs/13.8Kg/0.63CUFT |
|||
備註 |
※ 產品免責聲明:詳細請參閱http://www.meanwell.com.cn/serviceDisclaimer.aspx
|
|||
.png)