產品名稱: LPC- 20
產品編號: LPC- 20
20W單組輸出開關電源
特性:
恒流設計
國際通用全範圍交流輸入
能承受300VAC浪湧輸入5秒
保護種類:短路/過電壓
自然風冷
外形小巧
IP67等級全防護型(備註6)
絕緣塑膠外殼
ClassⅡ 電源,無FG
Class 2電源
通過LPS(限功率電源)測試
適合應用於LED相關裝置與電器產品
(如裝飾或廣告照明設備)(備註9)
100%滿載老化測試
低成本,高可靠性
2年保固

型號 |
LPC-20-350 |
LPC-20-700 |
|
輸出 |
額定電流 |
350mA |
700mA |
恒流範圍 |
9 ~ 48V |
9 ~ 30V |
|
額定功率 |
16.8W |
21W |
|
紋波電流 備註2 |
±5% |
||
電壓精度 |
±5.0% |
||
電流精度 |
±5.0% |
||
啟動、上升時間備註5 |
500ms, 250ms / 230VAC 500ms, 250ms / 115VAC(滿載時) |
||
保持時間(Typ.) |
50ms/230VAC 16ms/115VAC(滿載時) |
||
輸入 |
電壓範圍 備註3 |
90 ~ 264VAC或127 ~ 370VDC |
|
頻率範圍 |
47 ~ 63Hz |
||
效率(Typ.) |
83% |
||
交流電流(Typ.) |
0.55A/115VAC 0.35A/230VAC |
||
浪湧電流(Typ.) |
冷開機70A(在50% Ipeak下測試twidth=220μs)/230VAC |
||
16A斷路器可配置同型號電源供應器之數量 |
于230VAC時, 可配置8台 (B型斷路器) / 14台 (C型斷路器) |
||
漏電流 |
0.25mA / 240VAC |
||
保護 |
過電壓 |
50.4 ~ 60V |
31.5 ~ 40.5V |
保護類型 : 關閉輸出電壓,二極體鉗位元型 |
|||
環境 |
工作溫度 |
-30 ~ +70℃ (請參考"減額曲線") |
|
工作濕度 |
20 ~ 90% RH,無冷凝 |
||
儲存溫度、濕度 |
-40 ~ +80℃, 10 ~ 95% RH |
||
溫度係數 |
±0.03%/℃ (0 ~ 50℃) |
||
耐振動 |
10 ~ 500Hz, 2G 10分鐘/週期, X、Y、Z軸各60分鐘 |
||
安規和 電磁相容 |
安全規範 |
UL879, UL1310 , CSA C22.2 No. 207-M89(除LPC-20-350外),CAN/CSA C22.2 No. 223-M91 (除LPC-20-350外), IEC/BS EN/EN 62368-1,EAC TP TC 004, IP67認證通過 |
|
耐壓 |
I/P-O/P:3KVAC |
||
絕緣阻抗 |
I/P-O/P:>100M Ohms/500VDC / 25℃/ 70%RH |
||
電磁相容發射 |
符合BS EN/EN55032 (CISPR32) Class B,BS EN/EN61000-3-2 Class A, BS EN/EN61000-3-3, EAC TP TC 020 |
||
電磁相容抗繞度 |
符合BS EN/EN61000-4-2,3,4,5,6,8,11,BS EN/EN55035, 輕工業標準, EAC TP TC 020 |
||
其它 |
MTBF |
5708.9K hrs min. Telcordia SR-332 (Bellcore) ; 700.1K hrs min. MIL-HDBK-217F (25℃) |
|
尺寸 |
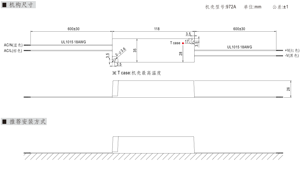
118*35*26mm (L*W*H) |
||
包裝 |
0.22Kg; 60pcs/14.2Kg/0.72CUFT |
||
備註 |
※ 產品免責聲明:詳細請參閱http://www.meanwell.com.cn/serviceDisclaimer.aspx
|
||
