產品名稱: LPV- 20
產品編號: LPV- 20
20W單組輸出開關電源
特性:
恒壓設計
國際通用全範圍交流輸入
能承受300VAC浪湧輸入5秒
保護種類:短路/過負載/過電壓
自然風冷
外形小巧
IP67等級全防護型(備註7)
絕緣塑膠外殼
Class Ⅱ 電源, 無FG
Class 2電源
通過LPS(限功率電源)測試
適合應用於LED相關裝置與電器產品
100%滿載老化測試
低成本,高信賴度

型號 |
LPV-20-5 |
LPV-20-12 |
LPV-20-15 |
LPV-20-24 |
|
輸出 |
直流電壓 |
5V |
12V |
15V |
24V |
額定電流 |
3A |
1.67A |
1.33A |
0.84A |
|
電流範圍 |
0 ~ 3A |
0 ~ 1.67A |
0 ~ 1.33A |
0 ~ 0.84A |
|
額定功率 |
15W |
20W |
20W |
20.2W |
|
紋波與雜訊(最大)備註2 |
80mVp-p |
120mVp-p |
120mVp-p |
150mVp-p |
|
電壓精度備註3 |
±5.0% |
||||
線性調整率 |
±1.0% |
||||
負載調整率 |
±2.0% |
||||
啟動、上升時間備註6 |
500ms, 20ms / 230VAC 500ms, 20ms / 115VAC(滿載時) |
||||
保持時間(Typ.) |
50ms/230VAC 16ms/115VAC(滿載時) |
||||
輸入 |
電壓範圍 備註4 |
90 ~ 264VAC或127 ~ 370VDC |
|||
頻率範圍 |
47 ~ 63Hz |
||||
效率(Typ.) |
77% |
81% |
83% |
83% |
|
交流電流 |
0.55A/115VAC 0.35A/230VAC |
||||
浪湧電流(Typ.) |
冷開機70A(在50% Ipeak下測試twidth=215μs)/230VAC |
||||
16A斷路器可配置同型號電源供應器之數量 |
于230VAC時, 可配置8台 (B型斷路器) / 14台 (C型斷路器) |
||||
漏電流 |
0.25mA / 240VAC |
||||
保護 |
過負載 |
額定輸出功率的110~150% |
|||
保護類型: 打嗝模式,電壓異常條件清除後可自動恢復 |
|||||
過電壓 |
5.75 ~ 6.75V |
13.8 ~ 16V |
17.5 ~ 21V |
28 ~ 32V |
|
保護類型 : 關閉輸出電壓,二極體鉗位元 |
|||||
環境 |
工作溫度 |
-30 ~ +70℃ (請參考"減額曲線") |
|||
工作濕度 |
20 ~ 90% RH,無冷凝 |
||||
儲存溫度、濕度 |
-40 ~ +80℃, 10 ~ 95% RH |
||||
溫度係數 |
±0.03%/℃ (0 ~ 50℃) |
||||
耐振動 |
10 ~ 500Hz, 2G 10分鐘/週期, X、Y、Z軸各60分鐘 |
||||
安規和電磁相容 |
安全規範 |
UL879, UL1310, CSA C22.2 No. 207-M89,CAN/CSA C22.2 No. 223-M91,IEC/BS EN/EN 62368-1, IS 15885(Part2/Sec13)(備註 12), EAC TP TC 004, IP67認證通過 |
|||
耐壓 |
I/P-O/P:3KVAC |
||||
絕緣阻抗 |
I/P-O/P:>100M Ohms/500VDC / 25℃/ 70%RH |
||||
電磁相容發射 |
符合BS EN/EN55032 (CISPR32) Class B, BS EN/EN61000-3-2 Class A, BS EN/EN61000-3-3,EAC TP TC 020 |
||||
電磁相容抗擾度 |
符合BS EN/EN61000-4-2,3,4,5,6,8,11, BS EN/EN55035, 輕工業標準,EAC TP TC 020 |
||||
其它 |
MTBF |
6025.8K hrs min. Telcordia SR-332 (Bellcore) ; 786.5Khrs min. MIL-HDBK-217F (25℃) |
|||
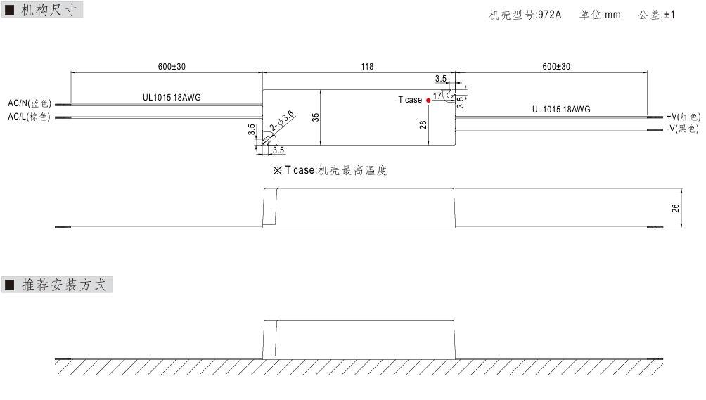
尺寸 |
118*35*26mm (L*W*H) |
||||
包裝 |
0.20Kg; 60pcs/13.3Kg/0.74CUFT |
||||
備註 |
※ 產品免責聲明:詳細請參閱http://www.meanwell.com.cn/serviceDisclaimer.aspx
|
||||
