產品名稱: LPV- 60
產品編號: LPV- 60
60W單組輸出開關電源
特性:
恒壓設計
國際通用全範圍交流輸入
能承受300VAC浪湧輸入5秒
保護種類:短路/過負載/過電壓
自然風冷
IP67等級全防護型(備註7)
絕緣塑膠外殼
Class Ⅱ電源, 無FG
Class 2電源
通過LPS(限功率電源)測試
適合應用於LED相關裝置與電器產品 (如裝飾或廣告照明設備)(備註11)
100%滿載老化測試

型號 |
LPV-60-5 |
LPV-60-12 |
LPV-60-15 |
LPV-60-24 |
LPV-60-36 |
LPV-60-48 |
|
輸出 |
直流電壓 |
5V |
12V |
15V |
24V |
36V |
48V |
額定電流 |
8A |
5A |
4A |
2.5A |
1.67A |
1.25A |
|
電流範圍 |
0 ~ 8A |
0 ~ 5A |
0 ~ 4A |
0 ~ 2.5A |
0 ~ 1.67A |
0 ~ 1.25A |
|
額定功率 |
40W |
60W |
60W |
60W |
60W |
60W |
|
紋波與雜訊(最大)備註2 |
80mVp-p |
120mVp-p |
120mVp-p |
150mVp-p |
150mVp-p |
150mVp-p |
|
電壓精度 備註3 |
±8.0% |
±5.0% |
|||||
線性調整率 |
±1.0% |
||||||
負載調整率 |
±6.0% |
±2.0% |
|||||
啟動、上升時間備註6 |
500ms,20ms / 230VAC;500ms,20ms / 115VAC(滿載時)(5~36V); 500ms,30ms / 230VAC;500ms,30ms / 115VAC(滿載時)(48V) |
||||||
保持時間(Typ.) |
50ms/230VAC 16ms/115VAC(滿載時) |
||||||
輸入 |
電壓範圍 備註4 |
90 ~ 264VAC或127 ~ 370VDC |
|||||
頻率範圍 |
47 ~ 63Hz |
||||||
效率(Typ.) |
76% |
83% |
83% |
86% |
86% |
86% |
|
交流電流(Typ.) |
1.2A/115VAC 1A/230VAC |
||||||
浪湧電流(Typ.) |
冷開機60A(在50% Ipeak下測試twidth=525μs)/230VAC |
||||||
16A斷路器可配置同型號電源供應器之數量 |
于230VAC時, 可配置3台 (B型斷路器) / 6台 (C型斷路器) |
||||||
漏電流 |
0.25mA / 240VAC |
||||||
保護 |
過負載 |
額定輸出功率的110 ~ 150% |
|||||
保護類型:打嗝模式,異常條件移除後可自動恢復 |
|||||||
過電壓 |
5.75 ~ 6.75V |
13.8 ~ 16.2V |
17.25 ~ 20.25V |
27.6 ~ 32.4V |
41.4 ~ 48.6V |
55.2 ~ 64.8V |
|
保護類型 : 關閉輸出電壓,重啟後恢復 |
|||||||
環境 |
工作溫度 |
-30 ~ +70℃ (請參考"減額曲線") |
|||||
工作濕度 |
20 ~ 90% RH,無冷凝 |
||||||
儲存溫度、濕度 |
-40 ~ +80℃, 10 ~ 95% RH |
||||||
溫度係數 |
±0.03%/℃ (0 ~ 50℃) |
||||||
耐振動 |
10 ~ 500Hz, 2G 10分鐘/週期, X、Y、Z軸各60分鐘 |
||||||
安規和 電磁相容 |
安全規範 |
UL879(除LPV-60-5外),UL1310(除LPV-60-5外),CSA C22.2 No. 207-M89(除LPV-60-5,LPV-60-48外), CAN/CSA C22.2 No. 223-M91(除LPV-60-5,LPV-60-48外),BIS IS15885(備註12),EAC TP TC 004,IP67,IEC62368-1,BS EN/EN62368-1認證通過 |
|||||
耐壓 |
I/P-O/P:3KVAC |
||||||
絕緣阻抗 |
I/P-O/P:>100M Ohms/500VDC / 25℃/ 70%RH |
||||||
電磁相容發射 |
符合BS EN/EN55032 (CISPR32) Class B, BS EN/EN61000-3-2 Class A, BS EN/EN61000-3-3, EAC TP TC 020 |
||||||
電磁相容抗擾度 |
符合BS EN/EN61000-4-2,3,4,5,6,8,11, BS EN/EN55035,輕工業標準, EAC TP TC 020 |
||||||
其它 |
MTBF |
5188.4K hrs min. Telcordia SR-332 (Bellcore) ; 732.1Khrs min. MIL-HDBK-217F (25℃) |
|||||
尺寸 |
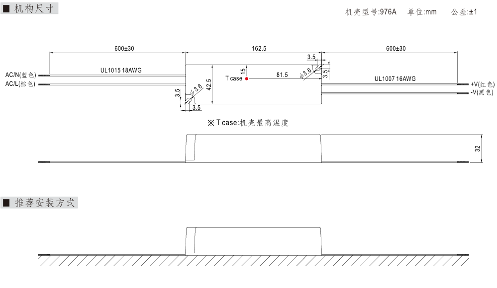
162.5*42.5*32mm (L*W*H) |
||||||
包裝 |
0.4Kg; 32pcs/13.8Kg/0.66CUFT |
||||||
備註 |
※ 產品免責聲明:詳細請參閱http://www.meanwell.com.cn/serviceDisclaimer.aspx
|
||||||
